自主选拔在线

登录 | 注册

山东省青岛九中2026年自主招生实施方案

2026-04-15 15:31|编辑: 郭老师|阅读: 7

摘要

青岛九中2026年自主招生实施方案出炉,此次计划招收6个班,共300人,单独编班。接下来一起来看青岛九中自主招生方案相关内容,提前做好准备!

青岛九中2026年自主招生实施方案正式公布,那么,此次招收多少个班级?共招生多少人?以下是青岛九中2026自主招生方案相关内容,大家一起来看!

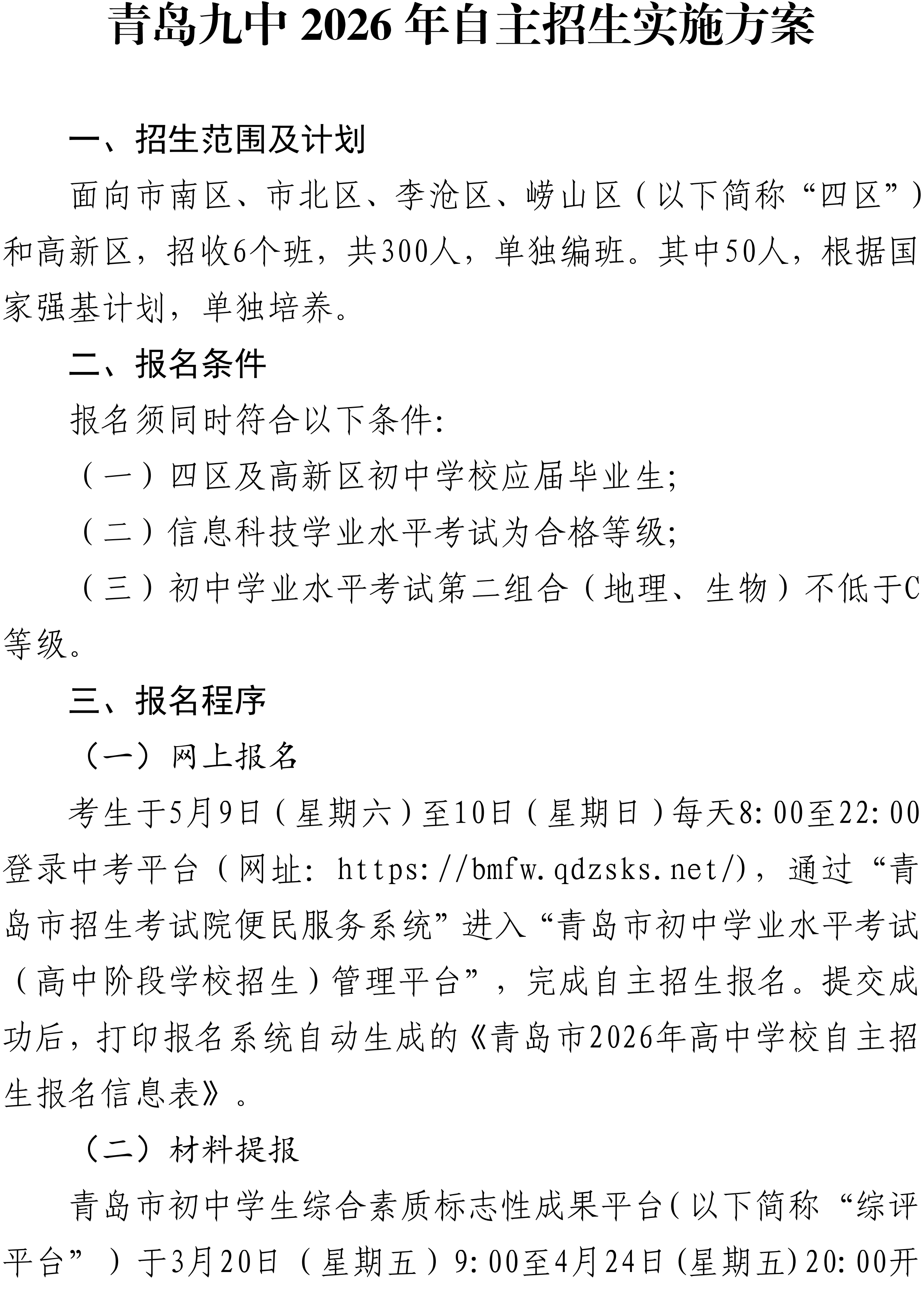
青岛九中2026年自主招生实施方案

山东省青岛九中2026年自主招生实施方案

山东省青岛九中2026年自主招生实施方案

  • 1
  • 2
  • 3
  • 4
  • 8
前往

声明:本文信息来源于青岛二中,由自主选拔在线团队(微信公众号:zizzsw)排版编辑,如有侵权,请及时联系管理员删除。

0

收藏

分享到:

微信扫一扫分享

QR Code

微信里点“发现”

扫一下二维码便可将本文分享至朋友圈

报错
2026自主招生方案青岛九中自主招生方案

北京大学2026年强基计划入围规则2026-04-15

北京大学2026年强基计划招生要点汇总2026-04-15

青岛二中2026年自主招生实施方案2026-04-15

2026年北京大学强基计划培养方案(物理学类)2026-04-15

2026年北京大学强基计划培养方案(化学类)2026-04-15

没有更多了

友情链接: