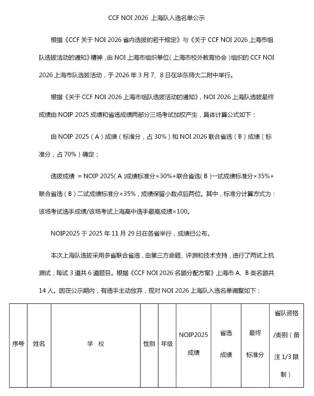
依据NOI上海组织单位(上海校外教育协会)的最新信息,CCF NOI 2026 上海队入选名单公示。自主选拔在线团队已为大家汇总整理本次省选的参赛选手名单,欢迎点击查询。
猜你喜欢:各省市2026年NOI省队名单汇总
福利资料:为协助信息学竞赛生高效备考,特整理《2014-2025年信息学竞赛试题及答案》pdf资料
2026年NOI上海队入选名单公示


推荐阅读:


2026-03-17 10:38|编辑: 小李老师|阅读: 444
摘要
刚刚,CCF NOI 2026 上海队入选名单发布,自主选拔在线特整理相关内容,一起来看。
依据NOI上海组织单位(上海校外教育协会)的最新信息,CCF NOI 2026 上海队入选名单公示。自主选拔在线团队已为大家汇总整理本次省选的参赛选手名单,欢迎点击查询。
猜你喜欢:各省市2026年NOI省队名单汇总
福利资料:为协助信息学竞赛生高效备考,特整理《2014-2025年信息学竞赛试题及答案》pdf资料


推荐阅读:

2026五大学科竞赛交流群
点击进群声明:本文信息来源于上海校外教育协会官微,由自主选拔在线团队(微信公众号:zizzsw)排版编辑,如有侵权,请及时联系管理员删除。
0
收藏
微信扫一扫分享
微信里点“发现”
扫一下二维码便可将本文分享至朋友圈
上一篇:2026年江苏省“信息与未来”小学生编程思维展示活动通知
下一篇:2026年NOI海南省队入选名单公布
2026年NOI福建省队入选名单2026-03-17
2026年山东NOI省队名单(网传版)2026-03-16
2026年四川NOI省队名单2026-03-16
2026年辽宁NOI省队成绩2026-03-16
2026年NOI海南省队入选名单公布2026-03-17
没有更多了
2026-2027信息学竞赛
信息学奥赛招生对象
信息学竞赛升学路径
信息学竞赛升学优势
全国中学生信息学竞赛报名入口
信息学竞赛证书下载
信息学联赛考点分析
信息学竞赛学习
信息学竞赛国家队
信息学竞赛通知
信息学书单

强基备考

综评备考

选科指导

优质试题

热门资料

竞赛经验

热门讲座

升学规划

查分数线
扫码关注,回复关键词“001”,领取福利

学科竞赛派
xuekejsp 复制