102分勇夺奥数金牌!AI首战CMO惊艳全场,全国仅两位顶尖学霸成绩更优;其对第四题的解答更被专家誉为“前所未见的新解法”!自主选拔在线团队特整理2025年全国中学生数学奥林匹克竞赛(决赛)AI测试结果简报,一起来看
推荐阅读:2025年五大学科竞赛赛程安排/考试试题/获奖名单汇总
2025年全国中学生数学奥林匹克竞赛(决赛)AI测试结果简报
CMO是中国最高规格的数学奥林匹克竞赛,今年,主办方首次设立AI测试环节,邀请大模型与人类同场答题,并交由相同的评委专家组阅卷打分。上海人工智能实验室旗下的书生科学多模态大模型(Intern-S1-20251122)拿到102分。
据公开信息,今年CMO考生前三名得分分别为126(满分)、110分、102分,Intern-S1取得的成绩位列总分榜第三,在AI中排名第一。
本届CMO共有700余名选手参赛,223人获得金牌,前60名选手获得清华北大保送资格并入选国家集训队。AI目前虽未超越人类选手最高分,但其表现已远超大多数参赛者,甚至超过了许多金牌得主,本次金牌线为78分。
根据中国数学会出具的结果简报,Intern-S1在本次竞赛中,4道题目全对分别获21分,2道题目由于“未证明最优性”“部分不严格”得9分。


CMO的题目均为高难度证明题,需要模型具备严谨的复杂推理能力。但当前大部分模型均聚焦于通过强化学习技术解决结果可校验的解答题,在证明题领域能力薄弱;且高难度数学问题的推理复杂度,已超出模型单次推理的可探索范畴。
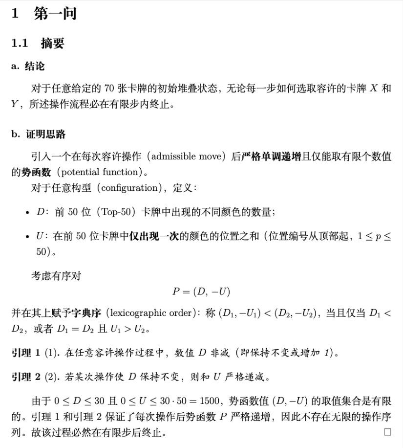
以第四题为例:有30种颜色的纸牌,每种颜色的纸牌均有70张。开始时从这些纸牌中任意选取70张,并从上至下摆成一叠。接着进行如下操作:从最下方20张纸牌中选择一张纸牌 X,满足其颜色在最上方50张纸牌中从未出现;再从最上方50张纸牌中选择一张纸牌Y,满足其颜色在最上方50张纸牌中至少出现两次;从这叠纸牌中抽出X并将其紧贴着Y的上方放回这叠纸牌中。称上述过程为一次操作。重复上述操作直至无法选取这样的纸牌X时,整个操作过程结束。
(1)证明:对所有可能的初始情况及操作方式,整个操作过程都会在有限次操作后结束;
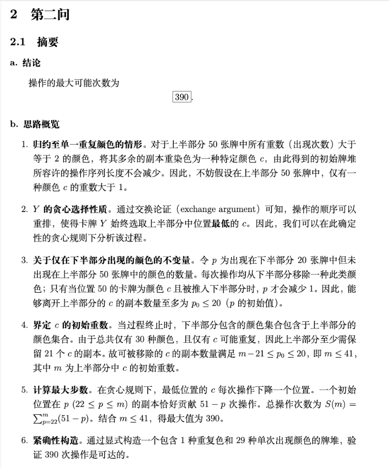
(2)在所有可能的初始情况及操作方式中,求操作次数的最大可能值。
“考生”Intern-S1在规定时长内不仅得出了正确的结论,还展示了清晰的回答思路。


阅卷专家评价Intern-S1:“答案表达方式非常接近人类”,其中对第四题的解答是“一个新的解法,巧妙的调整法,在学生的解法中没有见过”——这标志着Intern-S1不仅在表达逻辑的严谨性和推理能力方面达到专业级水准,还能突破人类解题思路局限,通过自主探索和分析找到新的解题方法,为进一步赋能科学发现夯实技术基础。
此次在数学奥赛中取得佳绩,并非上海AI实验室在科学领域的“首金”。就在上个月,该实验室的AI模型同样经受了2025年国际物理奥赛(IPhO)的考验,并拿下金牌,成为首个也是唯一获得金牌的开源模型。接连攻克两座基础科学的“堡垒”,某种意义上标志着AI正从单一任务的求解者,逐渐向具备跨学科能力的“全能科学家”演进。
“AI在奥赛中超越人类是未来一定会发生的事。”上海人工智能实验室青年领军科学家陈恺对第一财经表示。他认为,正如AlphaGo最终战胜世界围棋冠军,AI在数学竞赛上的进步也是一个逐步发展的过程。现在AI已经能拿奥赛金牌了,未来超过奥赛顶尖的人类选手也大有可能。
“数学是推理能力的代表性领域,也是目前很多大模型团队重点投入优化的方向之一,因此进展相对更快。”不过,陈恺强调,奥赛只是数学里的一个任务,因此AI在奥赛中超过人类,并不意味着AI在数学或更广泛的能力上就能超过人。
“数学是个很宽泛深奥的领域,也有很多前沿的研究,在这方面AI还要更长的时间积累。”陈恺补充道。
AI在数学和推理领域的突破意味着什么?陈恺认为,这对教育和科研领域的落地都会很有帮助,此外,数学能力也是复杂推理等各种能力的基础,因此这一能力的提升和演进能进一步帮助大模型提升智力水平。




























