为全面贯彻落实党的教育方针,落实立德树人根本任务,探索建立科学的人才评价和人才选拔机制,践行“明德求是、日新自强”的校训精神,致力培养具有“家国情怀、全球视野、综合素养、创新能力”的拔尖人才,根据《国务院关于深化考试招生制度改革的实施意见》精神及教育部、浙江省有关工作规定,结合南方科技大学人才培养目标,2026年南方科技大学在浙江省实施“三位一体”综合评价招生模式,制定《南方科技大学2026年浙江省“三位一体”综合评价招生简章》(以下简称《简章》)。
重点关注:2026年高校综合评价招生简章汇总
推荐阅读:2026年综合评价招生政策解读汇总
一、招生对象
身心健康、志存高远、勇于担当、独立思考,具有学科特长和创新潜质且已参加2026年浙江省普通高等学校招生统一考试报名的考生。考生需通过各科目高中学业水平考试(无不合格科目),高考“七选三”选考科目中必须含有物理和化学。
二、招生专业
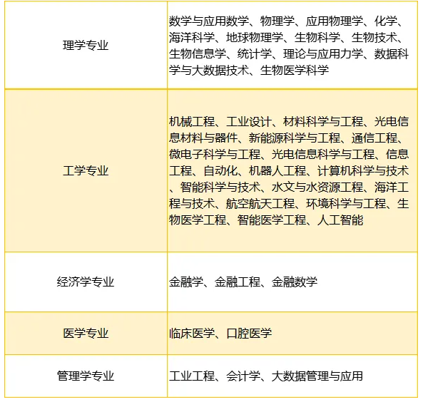
1.南方科技大学2026年在浙江本科招生专业如下:

以上专业按物理学大类录取,学生入学时不分专业,在大学一、二年级根据自己的兴趣和能力,结合国家发展和社会进步对人才的需求,自主选择专业。
2.南方科技大学伦敦国王学院医学院(由南方科技大学与英国伦敦国王学院合作共同举办,隶属于南科大)2026年在浙江招生,开设生物医学科学(中外合作办学)、生物医学工程(中外合作办学)两个专业。
3. 招生计划不少于58人,具体以浙江省教育考试院公布的为准。
三、报名时间
注册报名截止时间:2026年4月30日。
四、报名方式
采用网上报名方式。报名步骤如下:
网上注册报名
符合报名条件的学生,登录南方科技大学招生网上报名系统(https://register.sustech.edu.cn/),按有关要求如实填写相关内容,进行网上注册报名。
上传报名材料
完成网上注册后,学生还需按照南方科技大学要求填写个人基本信息、中学经历、高中学习情况,准备以上材料,扫描或拍照后通过南方科技大学网上报名系统提交,并确保上传文件清晰可读。
五、选拔程序
南方科技大学2026年浙江省本科招生继续采用“三位一体”综合评价录取模式,建立以学生高考成绩、高中学业水平考试成绩和高校综合素质测试成绩为根据的综合评价录取体系。具体选拔程序如下:
材料初审
南方科技大学组织专家组对考生的报名材料进行审核,2026年5月下旬完成审核,并公示通过初审获得南方科技大学综合素质测试资格的考生名单。
缴纳综合素质测试机试费
通过初审的考生需在规定时间登录南方科技大学招生报名系统缴纳综合素质测试机试费。综合素质测试机试费为120元/人,缴费成功后费用不予退还;逾期未完成缴费视为放弃综合素质测试资格。
综合素质测试
2026年6月中旬进行,通过南方科技大学招生网站公布测试的具体时间、地点。综合素质测试包括机试、面试和综合素质评价,满分30分。其中,机试和面试重点考查考生灵活运用知识能力、创造性分析解决问题能力、逻辑思维能力、想象力、沟通表达能力等,通过机试的考生在高考成绩公布前参加面试,机试满分22分,面试满分5分;综合素质评价由南方科技大学专家组从创新实践、学科特长、艺体素养、社会责任、思想品德五个方面对考生进行考查(并参考中学综合素质评价)评分,满分3分。
综合素质测试结束后,南方科技大学按照招生计划数的一定比例确定入围考生名单。入围考生名单将在网上进行公示,并报浙江省教育考试院备案。
六、录取办法
(一)考生高考成绩须达到浙江省特殊类型招生录取控制线。
(二)南方科技大学“三位一体”综合评价招生录取安排在普通类提前录取。志愿填报纳入浙江省普通类提前录取院校统一填报,考生须在院校志愿栏的第一志愿栏填写南方科技大学志愿。
(三)按考生综合成绩从高到低择优录取。高考成绩占综合成绩的60%,南方科技大学组织的综合素质测试成绩占30%,高中学业水平考试成绩占10%。考生综合成绩满分为100分。若综合成绩相同,高考成绩高者优先录取;若综合成绩、高考成绩都相同,南方科技大学综合素质测试成绩高者优先录取;若综合成绩、高考成绩、南方科技大学综合素质测试成绩都相同,依次比较高考数学成绩、物理成绩、语文成绩、外语成绩,择优录取。
(四)高中学业水平考试成绩=所有测试科目等级分总和/科目数。按照A等=10分、B等=9.5分、C等=9分、D等=8.5分计算科目等级分。(新高考改革前往届生技术成绩,信息技术、通用技术中就高计一门)
七、学费
物理学大类专业学费:6000元/生·学年。
生物医学科学(中外合作办学)、生物医学工程(中外合作办学)专业学费:135000元/生·学年。
八、附则
(一)录取到生物医学科学(中外合作办学)、生物医学工程(中外合作办学)专业的学生入学后不可转入其它专业,在第二学年开学前雅思(IELTS)总成绩须达到6.5分及以上,且各单项不低于6分(或其它同等水平的英语考试成绩)。在规定年限内达到所学专业毕业(学位)要求者,将获得南方科技大学毕业证书、学士学位证书和英国伦敦国王学院的学士学位证书。
(二)南方科技大学招生工作接受各级纪检监察部门的全程监督,同时接受考生、家长及社会各界的监督。
(三)考生申请材料应当清晰、真实、完整,中学及推荐人应当对所出具的材料认真核实。申请材料中存在虚假内容或者有隐匿可能对考生产生不利影响的重大事实的,一经查实,按教育部相关规定,认定为在国家教育考试中作弊,南方科技大学取消弄虚作假者相关录取资格,并通报相关省级招生考试机构或教育行政部门作进一步处理。根据教育部相关规定,南方科技大学将对所有录取的考生在入学后进行体检和入学复查等。对查实不符合录取要求或弄虚作假者,按教育部和南方科技大学相关规定处理。
(四)南方科技大学不举办也不与任何社会第三方、中介组织或个人合作举办任何形式的辅导班、培训班。任何以南方科技大学名义进行招生相关非法辅导、咨询、培训等活动的社会第三方、中介组织或个人,南方科技大学保留依法追究其责任的权利。南方科技大学在浙江省招生联系人、官方招生群等信息以招生网公布为准(详见https://zs.sustech.edu.cn/#/contact/)。
(五)本《简章》由南方科技大学招生办公室负责解释。
九、联系方式
招生咨询联系方式
电 话:0755-88010507,0755-88010500
传 真:0755-88010504
电子邮件:zsb@sustech.edu.cn
招生网:http://zs.sustech.edu.cn/
招生办微信公众号:gotosustech
地 址:深圳市南山区学苑大道 1088 号
邮 编:518055
纪检监察联系方式
监督电话:0755-88010636
传 真:0755-88010613
电子邮箱:xfjb@sustech.edu.cn




























