第四届“刘徽杯”数学竞赛将于2021年11月13-14日举行,目前赛题已经准备完毕,正在做最后的审查、校对及翻译工作。
本次比赛和前三届一样面向全球所有数学爱好者,属于个人比赛,不允许集体交流。将于考试前三天(即11月10日左右)公布参赛方式、试卷形式及内容、交卷方式等相关内容,敬请关注。本比赛以最大的自由度,吸收广大数学爱好者参加比赛,欢迎大家积极参与。
刘徽杯数学竞赛组委会
2021年11月4日
附一:预算计划
一等奖(三名):每名奖励人民币5000元
二等奖(六名):每名奖励人民币2000元
三等奖(十名):每名奖励人民币1000元
出题费、阅卷费、杂费:2.3万元
合计:6万元
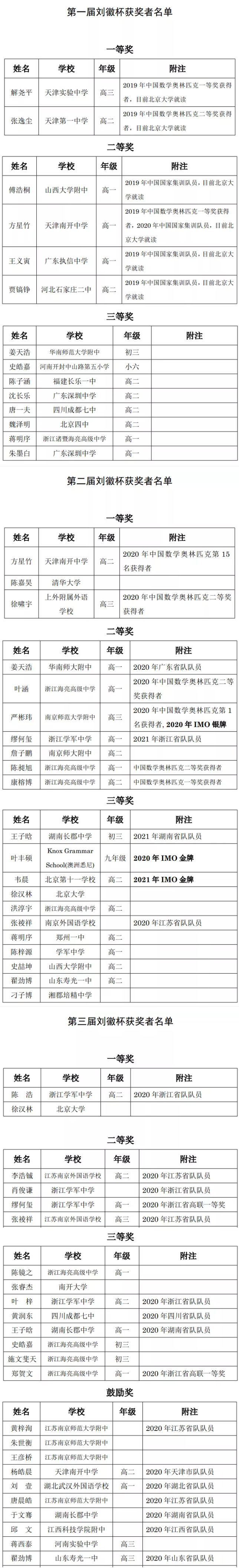
附二:前三届刘徽杯获奖名单

声明:本文信息来源于网络,由自主选拔在线团队(微信公众号:zizzsw)排版编辑,如有侵权,请及时联系管理员删除。



























