微信关注

北京高考在线

登录 | 注册

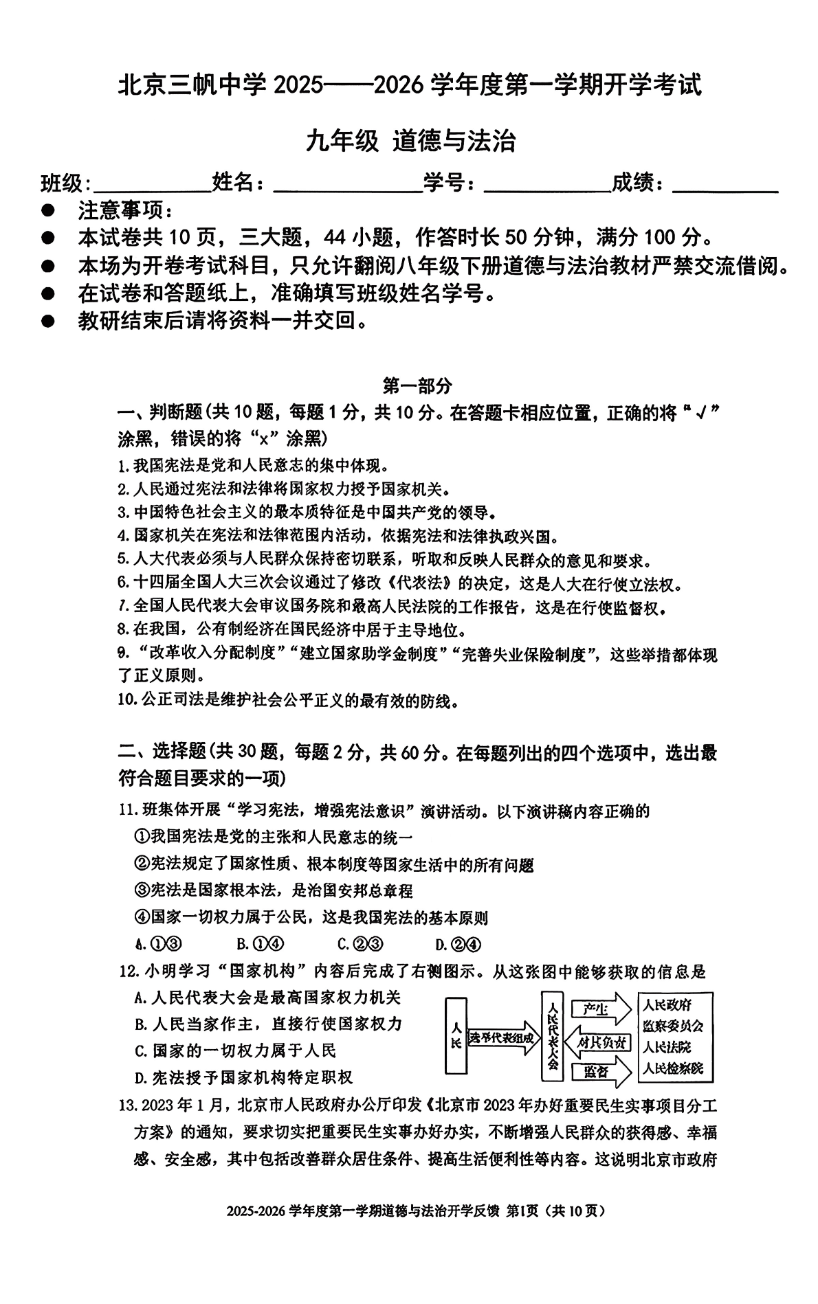
2025-2026学年北京三帆中学初三开学考道法试题及答案

2025-09-15 11:21|编辑: 常老师|阅读: 22058

摘要

本文整理了2025-2026学年北京三帆中学初三开学考道法试题及答案,同学们可以直接下载学习。

8月中下旬,北京各中学新初三会陆续进行开学考试,为了方便同学们查找相关试题答案,北京高考在线团队特意整理了2025-2026学年北京三帆中学初三开学考道法试题及答案,详情如下:

相关汇总:2025-2026学年北京各中学初三开学考试题及答案汇总

热门试题:2025-2026学年北京初高中各年级热点试题汇总

免费福利:

初高中衔接,不仅能够帮助考生进行知识体系的“查漏补缺”,更在于思维方式、学习习惯和心理适应的“升级换代”。北京高考在线整理了

《初高中《数学衔接》学习规划指南》https://www.gaokzx.com/form?xyppid=576642558017409240

历年中考真题是考生备考重要复习资料,中考真题能够揭示命题规律、精准定位高频考点、校准复习方向。北京高考在线整理了

《2022-2025北京中考试题及答案》https://www.gaokzx.com/form?xyppid=577825466501567497

 

在信息差决定胜负的升学竞争中,优质社群就是你的战略情报站,

请扫描下方二维码进群,

@小助理 开学考 打包下载试题!

2025北京各中小学报到须知

如果有任何问题咨询,考生也可添加小圈老师(微信号:bjgkzx6)为好友

2025-2026学年北京三帆中学初三开学考道法试题及答案

2025-2026学年北京三帆中学初三开学考道法试题及答案

  • 1
  • 2
  • 3
  • 4
  • 12
前往

打包下载试题

点击进群

2025北京三帆中学初三(上)开学考道德与法治 有答案

下载

声明:本文由北京高考在线团队(官方微信公众号:bjgkzx)排版编辑,内容来源于网络,如有侵权,请及时联系管理员删除。

0

收藏

分享到:

微信扫一扫分享

QR Code

微信里点“发现”

扫一下二维码便可将本文分享至朋友圈

报错
初三开学考试题北京初三开学考

2025年北京中考试题、答案及试卷评析2025-07-23

2025北京各区中考录取分数线及区排名汇总2025-08-01

没有更多了

友情链接: