昨日,教育部发布消息:2026年全国硕士研究生报名人数为343万。考研报名人数继2025年直线下跌50万后,今年再次下跌45万。在考研持续降温的同时,本周末就要迎来笔试的2026年国考报名人数,却依旧保持上涨,并且首次反超考研报名人数。北京高考在线团队整理了相关内容,供大家参考。
推荐阅读:2025-2026年度各类权威大学及学科排名数据汇总
考研人数10年首次被国考反超!哪些专业适合考公
从2016-2026年硕士研究生和国考的报考人数看,两类考试已经呈现出了不同的发展趋势。
一、近十年硕士研究生和国考报名人数对比

2020年,考研报名人数首次突破300万,仅仅两年后,就再次突破400万,此后常年高居不下。2024年,考研报名人数迎来首次下跌。而国考报名人数,除了2018年中央机关编制改革,2019年报考人数有所下降外,近年来整体呈现上升趋势。今年,国考的报名人数也再创新高,根据国家公务员局10月26日发布的消息,共有371.8万人通过了用人单位的资格审查,通过资格审查人数与录用计划数之比约为98:1。
相比于进一步深造的考研,国考对于青年人才的吸引力,正在慢慢变大。
二、国考“热”与考研“冷”
对于考研“遇冷”的情况,中国教育科学研究院研究员储朝晖认为:“很多人对读了研究生后再找工作的预期相对降低了,读研有时间和经费成本。”当下,更多人选择“按需读研”,倾向于毕业后能尽快实现就业,而相对“稳定”的公务员岗位,成为了更多人的首选。
尤其是对于应届毕业生来说,越来越多人加入国考大军,在国考招录中也对应届毕业生做出倾斜。根据国家公务员局公布的数据,应届生招录比由2019年的39.17%上升到2022年的67.3%,2023年、2024年和2025年皆在七成左右,国考中应届生招录比例明显上升。

国考热潮到来的同时,竞争也在加剧。
特别是今年招录放宽了报考者的年龄条件,要求年龄一般为18周岁以上、38周岁以下,对于2026年应届硕士、博士研究生,放宽到43周岁以下,这也直接助推今年的报录比(报考人数与录用人数)成为近10年来最高。
据统计,国考招录计划从2019年至2025年的人数分别为1.45万、2.41万、2.57万、3.12万、3.71万、3.96万、3.97万人。尽管连年扩招,但增长幅度已放缓。2026年国考计划招录3.81万人,比上年减少1600人左右。这是国考连续七年“扩招”后,第一次减少了招聘规模。
这意味着,想要在国考这条新的“热门赛道”上岸,也并不容易。
三、高校开设“公务员”微专业
当考公成为大学生重要的择业就业方向之一,面对持续增长的“上岸”需求,多所高校举办的公考模拟活动,或让“考公热”再度升温。
9月19日,北京大学研究生会官方公众号推送一则模拟考试消息,为有意参加公考的同学在校内开展行测、申论模拟考试,并提供辅导。不止在北大,9月11日,广东财经大学学生就业指导中心发布《关于举办广东财经大学2025年公务员模拟考试大赛的通知》,模拟真实公务员考试流程。
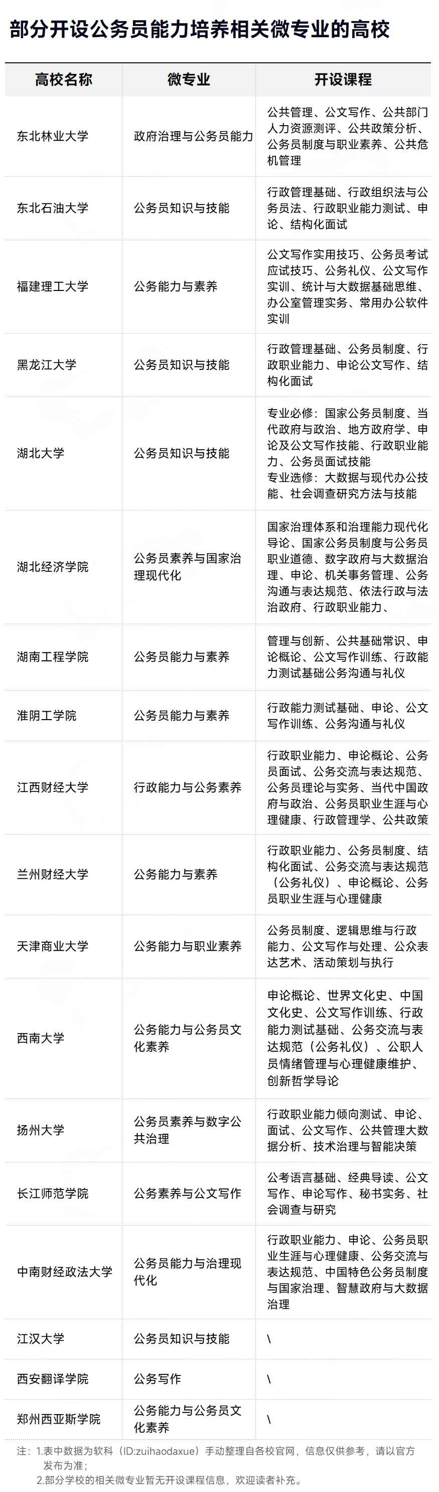
为了增强本校学生就业核心竞争力,除了开展模拟考试和培训,提前帮助学生熟悉考公流程、题型等,还有不少高校应需开设了培养公务技能的微专业,通过教学更系统地帮助学生“一战上岸”。
2020年,黑龙江大学政府管理学院开设“公务员知识与技能”微专业,旨在为计划进入党政机关、企事业单位、社会团体工作的学生奠定知识基础与技能保障,成为“吃螃蟹”的第一批高校。
此后,越来越多的高校瞄准大学生的“体制需求”,开设了公务员相关微专业。

由各高校开设课程可知,申论写作、结构化面试等这些以往只能在辅导机构学到的课程,正在成为大学里微专业的“必修课”。微专业学制通常为1年,且和动辄上万的考公培训费用相比,微专业按学分收费,大多数高校的学费不到2000,这无疑切中了大学生的“需求痛点”,对于有考公计划的学生而言,相当有吸引力。一高校向记者表示,公务员微专业在校内广受欢迎,学生报名踊跃。
除了申论和面试外,不少高校还将公务员交流与表达规范、公务礼仪、公务员职业生涯与心理健康等课程纳入微专业的学习范围。有网友表示,这些课程有助于提升公务能力与素养,但对于准备公务员考试的学生而言,并非是首要考虑因素。
多所院校在招生简章中言明,开设“公务员”相关微专业,是为了提升学生的就业核心竞争力和未来职业生涯的决胜力,为学生提供更为多元化的职业选择、更为快速的成长通道和更为广阔的发展空间。
数年间,国考这条路从少数人的选择变成了热门赛道,越来越的人从考研路踏上了考公路,竞争从未消失,只是换了赛场。期待更健全的就业保障和多元的职业评价体系,这样才能让公务员不再是唯一的“安稳选项”,希望随风起舞的蒲公英都能找到自己的方向。


























