微信关注

北京高考在线

登录 | 注册

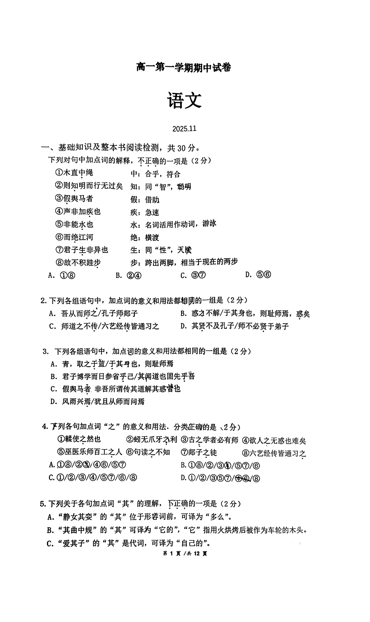
2025-2026学年北京清华附中高一上学期期中语文试题及答案

2025-11-27 15:52|编辑: 赵老师|阅读: 169

摘要

北京高考在线团队整理了2025-2026学年北京清华附中高一上学期期中语文试题及答案,同学们可以下载试题学习。

北京各区2025-2026学年高一年级期中考试陆续开考。为了方便同学们练习,北京高考在线团队特意整理了2025-2026学年北京清华附中高一上学期期中语文试题及答案,详情如下:

高一期中试题汇总:2025-2026学年北京各区高一期中试题及答案汇总

💥需要注意:高考真题能预测高考命题趋势,北京高考在线团队准备了【2020-2025年北京高考真题汇编】资料,建议考生对往年真题进行实战演练,复习能事半功倍。

🔥*获取北京各区最新招生资讯、下载最新试题答案!文末扫描二维码,加入【北京高考在线交流群】,群内发送@小助理 高一期中,领取电子版打包版试题及答案!

2025-2026学年北京清华附中高一上学期期中语文试题及答案

完整《试题》详见附件。

 

2025-2026学年北京清华附中高一上学期期中语文试题及答案

  • 1
  • 2
  • 3
前往

进群打包下载试题

点击进群

2025北京清华附中高一(上)期中语文 有答案

下载

声明:本文由北京高考在线团队(官方微信公众号:bjgkzx)排版编辑,内容来源于网络,如有侵权,请及时联系管理员删除。

0

收藏

分享到:

微信扫一扫分享

QR Code

微信里点“发现”

扫一下二维码便可将本文分享至朋友圈

报错
高一期中试题2026高一期中考试北京清华附中期中考试

2025全国各省市高考试题及答案汇总2025-07-23

2025-2026学年北京市初高中期中试题及答案汇总2025-10-30

2025-2026学年北京初高中各年级热点试题汇总2025-10-28

没有更多了

友情链接: